聯系我們 contact us
0755-23500973
- 手機:
- 137 6026 2620
- 經理:
- 何經理
- 郵箱:
- jesion.he@ac-led.com.cn
- 地址:
- 深圳市光明區公明街道上村上輦工業區5棟3樓
48v燈管雙線調光芯片HXCR2A80R
作者:華芯 來源:本站 發表時間:2023-10-12 14:57:00 瀏覽:次
60V可調電流LED恒流驅動器HXCR2A80R
特點 實物圖 (SOT23-6)
◆輸出端OUT恒流轉折電壓1.0V-1.5V(IP= 15mA → Vdrop ≈ 1.2V)
◆正向恒流60V耐壓
◆最大持續導通電流80mA
◆高調光比PWM調光
◆無頻閃高頻調光
◆負載電流調變率小于0.5%/V
◆SOT23-4封裝具有良好的散熱
概述
HXCR2A80R是一款內置高耐壓功率器件恒流驅動器,適用于軟燈帶、硬燈條和照明燈板等應用的中低壓照明恒流驅動器,具有良好的抗沖擊能力和高可靠性。LED電流由連接CS腳與GND腳的電阻RCS設定,恒流精度高,一致性好,LED電流也可以使用PWM調光控制。適用于恒壓電源供電,不需要額外組件,系統結構簡單,外圍元件極少,方案成本低。
HXCR2A80R采用 SOT23-6封裝,引腳導熱充分,散熱好。
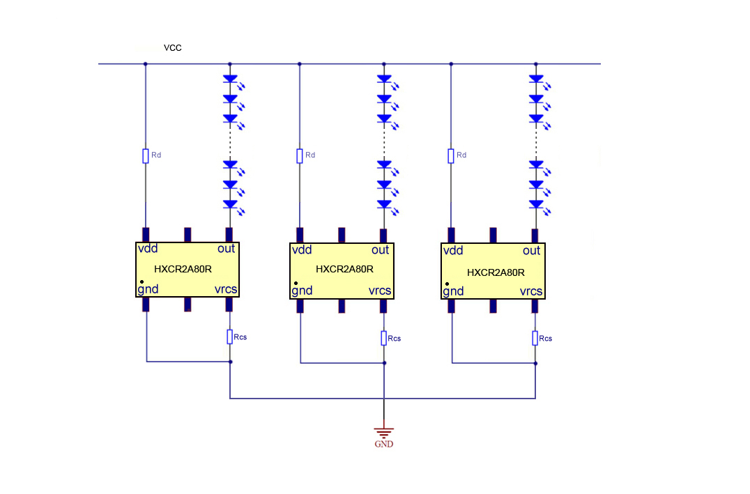
應用圖 DC48V Vled 3V 13串每組


上一條 : 水平儀激光模組恒流驅動IC
下一條 : 1A100紫光殺毒燈驅動